e-Learning Ecologies MOOC’s Updates
Metacognitive Dimensions of Architecture Design Pedagogy
Metacognition, Metacognition is a means to think more deeply, at a higher level of abstraction. It also produces efficiencies in thinking and learning. This places learners in the position of having to think metacognitively about the nature of the task and the cognitive processes of the discipline. It is vital that learners move from empirical and experiential understanding to pattern recognition and theory making in this respect, metacognition is key.
In education, didactic pedagogy operates within a flat epistemic world of single-layered, cognition: information that can be remembered, routines by means of which correct answers can be deduced, and correct application of concepts. Metacognition adds a second layer of thinking, of the same order as the navigational architectures of new media. This layer consists of a meta-understanding of the nature of disciplinary practice. This layer is generative, supporting transfer of understanding across contexts, including contexts not yet encountered. (Kalantzis & Cope, 2015).
Munford and Zembal-Saul (2002) summarize the meta-cognitive benefits to students: opportunities to learn not only content but also about disciplinary theories and processes, including an understanding of the role of documentary knowledge representations and social inter- action in the process of knowledge construction; engagement with discourse that renders learners’ understanding and thinking visible, thus providing a valuable tool for reflection and assessment; and support for developing different ways of thinking and enhancing understandings of disciplinary ideas.
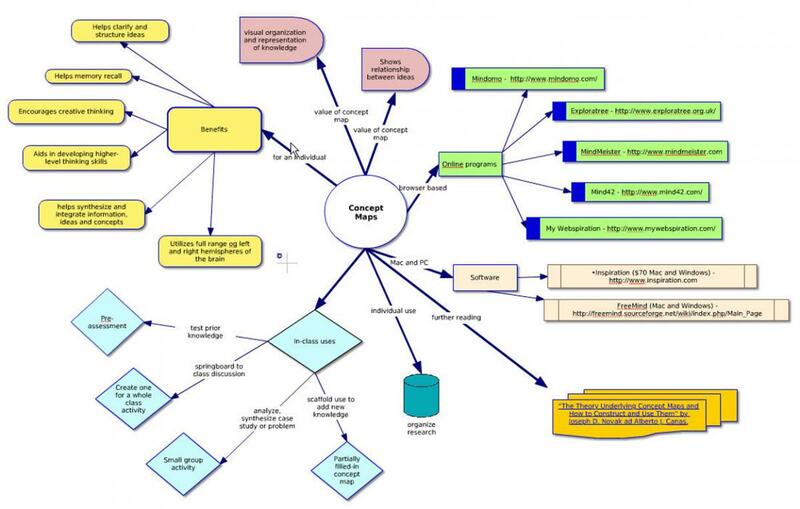
Fig 1: Concept Maps
Source: https://ctl.byu.edu/tip/concept-mapping
Since Architecture design pedagogy is a multidisciplinary field that includes engineering, art and social science, therefore, the students are introduced to the Metacognitive Dimensions of learning concepts in ubiquitous learning ecology.
Concept mapping is a great way to build upon previous knowledge by connecting new information back to it. A concept map is a visual organization and representation of knowledge. It shows concepts and ideas and the relationships among them. You create a concept map by writing key words (sometimes enclosed in shapes such as circles, boxes, triangles, etc.) and then drawing arrows between the ideas that are related. Then you add a short explanation by the arrow to explain how the concepts are related (BYU 2020).
Fig 2: Philip Chambers, Museum Map,
https://www.mindmapart.com/museum-article-mind-map-philip-chambers/
According to BYU center of Teaching and Learning, there are several benefits of using concept maps. A concept map:
Helps visual learners grasp the material (however all learners benefit from the activity)
Helps students see relationships between ideas, concepts, or authors
Utilizes the full range of the left and right hemispheres of the brain
Helps memory recall
Helps to clarify and structure ideas
Aids in developing higher-level thinking skills (create, analyze, evaluate)
Helps students synthesize and integrate information, ideas and concepts
Encourages students to think creatively about the subject
Let’s students do self-evaluation of beliefs, values, socialization, etc.
Helps students evaluate assumptions.
Fig 3: Buildings and Nature, Paul Foreman
https://www.mindmapart.com/buildings-and-nature-mind-map-paul-foreman/
In that sense, concept mapping is one of the main metacognitive learning concepts that are applied in the design studio. The students use the concept mapping to link the main and sub ideas of the multifactor those are affecting the design project.
References:
BYU Center For Teaching And Learning, Concept Maps. Retrieved in August 21st from: https://ctl.byu.edu/tip/concept-mapping
Kalantzis, Mary and Cope, Bill, 2015, Learning and New Media, book chapter 35, The SAGE Handbook of Learning. P 383.
Munford, D. and Zembal-Saul, C. (2002) ‘Learning Science through Argumentation: Prospective Teacher’s Experiences in an Innovative Science Course’, Annual Meeting of the National Association for Research in Science Teaching, New Orleans, LA.
Paul Foreman, Buildings and Nature, Retrieved in August 21st from:
https://www.mindmapart.com/buildings-and-nature-mind-map-paul-foreman/
Philip Chambers, Museum Map, Retrieved in August 21st from:
https://www.mindmapart.com/museum-article-mind-map-philip-chambers/




