e-Learning Ecologies MOOC’s Updates
Intelligent Tutor
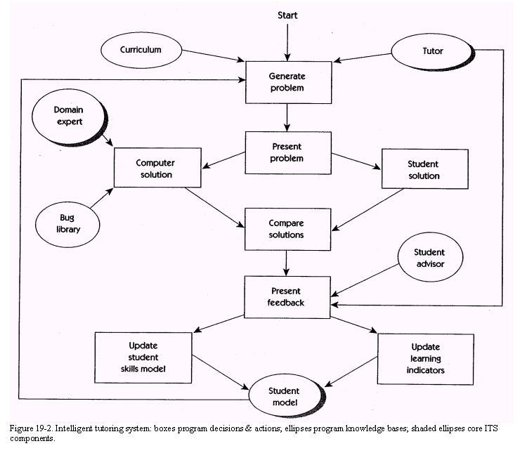
An intelligent tutor is also known as an intelligent tutoring system (ITS). A definition by Wikipedia describes an intelligent tutoring system as "a computer system that aims to provide immediate and customized instruction or feedback to learners,[1] usually without requiring intervention from a human teacher."
This computer system is developed, with the help of subject matter experts in specific subjects, to ask questions and guide the student with hints and correct answers. There are many different ITS, each with their own focus and specialization. Why2-Atlas is an ITS that focuses on Physics, Algebra Tutor developed by Carnegie Mellon University focuses on Algebra, and REALP was developed to help with reading as a few examples. Some ITS are designed for teacher feedback and allow a blended approach with the teacher being able to update questions and view statistics gathered by the ITS.
The benefits of an ITS seem to point to an increase in test-taking skills. Another benefit would be to the ubiquity and availability of the system. A learner only needs access to a computer and can access the ITS anytime they need from any location.
The question arises whether this form of technology is actually using the affordances to further learning ecologies. It seems like most ITS are reinforcing old models of learning. With the main metric of success being tests or even specific standardized tests, ITS are using techniques to improve those scores and not authentic learning. Some of the criticism of an ITS is the student's lack of true learning. Some studies show that students utilize the hint or answer feature frequently and don't attempt questions without help. Also, most ITS systems aren't able to differentiate between the quality of wrong answers give, or the frustration level of the learner.
There has been some improvement in new technology. Some ITS have the ability to interpret facial expressions and eye movement to detect the state of the learner, but those are still being perfected. In the future, this technology could lead to greater affordances for creating modern learning ecologies, but for now, they seem to reinforce the old model of learning.
References:
https://en.wikipedia.org/wiki/Intelligent_tutoring_system
http://etec.ctlt.ubc.ca/510wiki/Intelligent_Tutoring_System
https://youtu.be/PZQKrLW4xH8



Excellent work
Excellent work
Interesting learning tool. I wrote on the same topic this week.